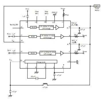
Product Summary
The AN13208A-VB+ is a 75 Ω video driver IC supporting HD (high-definition) which can operate by 3.25 V of supply voltage. Negative voltages generated by built-in charge pump circuit enable DC direct output, and output capacitor which is needed previously is not required. Also, the AN13208A-VB+ improves the output dynamic range which was difficult by a single supply. The application of it is Video output for portable equipments such as DSC and DVC.
Parametrics
AN13208A-VB+ absolute maximum ratings: (1)Supply voltage:4.1V; (2)Storage temperature:-55 to +125℃; (3)Operating ambient temperature:-20 to +75℃; (4)Power dissipation:137mW.
Features
AN13208A-VB+ features: (1)Supply voltage 3.25 V, 75 Ω driver for 3-ch. video; (2)3 output systems of Cy, Cb, Cr or Py, Pb, Pr; (3)Supports D4 (720P); (4)3 modes of filter selector switches; (5)Built-in stand-by mode; (6)Output capacitor is unnecessary by generating negative voltage from charge pump circuit; (7)Wide output dynamic range.
Diagrams

![]() |
![]() AN13206A |
![]() Other |
![]() |
![]() Data Sheet |
![]() Negotiable |
|
||||
![]() |
![]() AN1324 |
![]() Other |
![]() |
![]() Data Sheet |
![]() Negotiable |
|
||||
![]() |
![]() AN1324NS |
![]() Other |
![]() |
![]() Data Sheet |
![]() Negotiable |
|
||||
![]() |
![]() AN13300A |
![]() Other |
![]() |
![]() Data Sheet |
![]() Negotiable |
|
||||
![]() |
![]() AN13301A |
![]() Other |
![]() |
![]() Data Sheet |
![]() Negotiable |
|
||||
![]() |
![]() AN1339 |
![]() Other |
![]() |
![]() Data Sheet |
![]() Negotiable |
|
||||
(China (Mainland))








