Product Summary
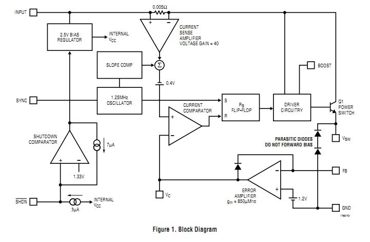
The LT1765ES8 is a 1.25MHz monolithic buck switching regulator. A high efficiency 3A, 0.09Ω switch is included on the die together with all the control circuitry required to construct a high frequency, current mode switching regulator. Current mode control provides fast transient response and excellent loop stability. The applications of the LT1765ES8 include DSL Modems, Portable Computers, Regulated Wall Adapters, Battery-Powered Systems and Distributed Power.
Parametrics
LT1765ES8 absolute maximum ratings: (1)FB Input Current, Adj: –0.25μA typ; –0.5μA max; (2)FB Input Resistance: 10.5kΩ min, 15kΩ typ, 21kΩ max; (3)FB Error Amp Voltage Gain: 150 min, 350 typ; (4)FB Error Amp Transconductance: 500μMho min, 850μMho typ, 1300μMho max; (5)VC Pin Source Current: 80μA min, 120μA typ, 160μA max; (6)VC Pin Sink Current: 70μA min, 110μA typ, 180μA max; (7)VC Pin to Switch Current Transconductance: 5 A/V typ; (8)VC Pin Minimum Switching Threshold: 0.4 V typ; (9)VC Pin 3A ISW Threshold: 0.9 V typ; (10)Maximum Switch Duty Cycle: 85% typ, 90 % max; (11)Minimum Boost Voltage Above Switch: 1.8V typ, 2.7 V max.
Features
LT1765ES8 features: (1)3A Switch in a Thermally Enhanced 16-Lead TSSOP or 8-Lead SO Package; (2)Constant 1.25MHz Switching Frequency; (3)Wide Operating Voltage Range: 3V to 25V; (4)High Efficiency 0.09Ω Switch; (5)1.2V Feedback Reference Voltage; (6)Uses Low Profile Surface Mount Components; (7)Low Shutdown Current: 15μA; (8)Synchronizable to 2MHz; (9)Current Mode Loop Control; (10)Constant Maximum Switch Current Rating at All Duty Cycles.
Diagrams

| Image | Part No | Mfg | Description | ![]() |
Pricing (USD) |
Quantity | ||||||||||
|---|---|---|---|---|---|---|---|---|---|---|---|---|---|---|---|---|
![]() |
![]() LT1765ES8 |
![]() |
![]() IC REG BUCK ADJ 3A 8SOIC |
![]() Data Sheet |
![]()
|
|
||||||||||
![]() |
![]() LT1765ES8#PBF |
![]() |
![]() IC REG BUCK ADJ 3A 8SOIC |
![]() Data Sheet |
![]()
|
|
||||||||||
![]() |
![]() LT1765ES8#TR |
![]() |
![]() IC REG BUCK ADJ 3A 8SOIC |
![]() Data Sheet |
![]()
|
|
||||||||||
![]() |
![]() LT1765ES8#TRPBF |
![]() |
![]() IC REG BUCK ADJ 3A 8SOIC |
![]() Data Sheet |
![]()
|
|
||||||||||
![]() |
![]() LT1765ES8TR |
![]() Linear Technology |
![]() IC SW REG STEP-DOWN 3A 8-SOIC |
![]() Data Sheet |
![]()
|
|
||||||||||
(China (Mainland))










